eISSN: 3023-6940
  • Home
  • Effects of Neoadjuvant Chemotherapy Treatment on Perioperative Outcomes Following Radical Cystectomy
E-SUBMISSION

Research Articles

Effects of Neoadjuvant Chemotherapy Treatment on Perioperative Outcomes Following Radical Cystectomy


1 Department of Urology, Ankara Bilkent City Hospital, Ankara, Türkiye
2 Department of Urology, School of Medicine, Aristotle University of Thessaloniki, Thessaloniki, Greece
3 Department of Medical Oncology, Ankara Bilkent City Hospital, Ankara, Türkiye


DOI : 10.33719/nju1831536
New J Urol. 2026;21(1):39-48.

Abstract

Objective: To assess the real-world efficacy of a guideline-based stepwise treatment approach in patients with interstitial cystitis/bladder pain syndrome who do not respond to lifestyle modifications.

Material and Methods: This retrospective study included 75 female patients with a confirmed diagnosis of interstitial cystitis/bladder pain syndrome, each with a minimum follow-up period of 12 months. None of the participants responded to initial conservative treatment or subsequently underwent a sequential therapeutic regimen. This regimen was initiated with oral pentosan polysulfate sodium, followed by intravesical sodium chondroitin sulfate and Onabotulinum toxin a injections. Treatment efficacy was assessed on the basis of the patient’s global impression of the change scale.

Results: Long-term symptom management with oral pentosan polysulfate sodium was successfully achieved in 38.7% of patients. Among those who transitioned to intravesical sodium chondroitin sulfate, 63.1% reported experiencing “much” or “very much” improvement according to the patient global Impression of change scale. Onabotulinum toxin A significantly improved in 58.8% of the patients. The overall response rate across all treatment levels was 89.3%. Adverse effects are infrequent and generally mild.

Conclusion: A stepwise treatment protocol tailored to individual patient responses has been demonstrated to be both effective and well tolerated in the management of interstitial cystitis/bladder pain syndrome. These findings advocate the incorporation of flexible, patient-centered therapeutic strategies in clinical practice and underscore the need for prospective studies employing validated outcome measures.

Keywords: botulinum toxins, chondroitin sulfates, interstitial cystitis, urinary bladder diseases


Abstract

Objective: To assess the real-world efficacy of a guideline-based stepwise treatment approach in patients with interstitial cystitis/bladder pain syndrome who do not respond to lifestyle modifications.

Material and Methods: This retrospective study included 75 female patients with a confirmed diagnosis of interstitial cystitis/bladder pain syndrome, each with a minimum follow-up period of 12 months. None of the participants responded to initial conservative treatment or subsequently underwent a sequential therapeutic regimen. This regimen was initiated with oral pentosan polysulfate sodium, followed by intravesical sodium chondroitin sulfate and Onabotulinum toxin a injections. Treatment efficacy was assessed on the basis of the patient’s global impression of the change scale.

Results: Long-term symptom management with oral pentosan polysulfate sodium was successfully achieved in 38.7% of patients. Among those who transitioned to intravesical sodium chondroitin sulfate, 63.1% reported experiencing “much” or “very much” improvement according to the patient global Impression of change scale. Onabotulinum toxin A significantly improved in 58.8% of the patients. The overall response rate across all treatment levels was 89.3%. Adverse effects are infrequent and generally mild.

Conclusion: A stepwise treatment protocol tailored to individual patient responses has been demonstrated to be both effective and well tolerated in the management of interstitial cystitis/bladder pain syndrome. These findings advocate the incorporation of flexible, patient-centered therapeutic strategies in clinical practice and underscore the need for prospective studies employing validated outcome measures.

Keywords: botulinum toxins, chondroitin sulfates, interstitial cystitis, urinary bladder diseases

INTRODUCTION

Interstitial cystitis/bladder pain syndrome (IC/BPS) is a chronic condition characterized by pelvic pain, pressure, or discomfort associated with the bladder, typically accompanied by urinary frequency, urgency, and nocturia in the absence of identifiable infection or other overt pathologies. Its prevalence is estimated to range from 6.2% to 11.2%, depending on the diagnostic criteria employed, and it predominantly affects women [1]. The etiology remains multifactorial and incompletely understood, with proposed mechanisms including epithelial barrier dysfunction, mast cell activation, neurogenic inflammation, and central nervous system sensitization [2]. The disease significantly affects patients’ quality of life, often leading to psychological distress, impaired sexual function, and social withdrawal [3].

Owing to its heterogeneous nature, IC/BPS requires a personalized and structured treatment approach. Current guidelines advocate for a stepwise treatment algorithm, commencing with conservative interventions and progressing to more invasive options as required [4,5]. Initial therapies include lifestyle modifications, dietary adjustments, and behavioral therapy. Should these prove ineffective, oral medications, such as amitriptyline, hydroxyzine, cimetidine, or pentosan polysulfide sodium (PPS), as well as intravesical instillations, should be considered. On botulinum toxin A injection can be used in cases of treatment resistance. More invasive procedures are required for most refractory cases. This algorithm seeks to balance efficacy and safety, while accommodating individual patient needs.

Although numerous studies have investigated the efficacy of individual treatment modalities for IC/BPS, few have thoroughly examined the real-world application of guideline-recommended stepwise treatment algorithms. Most of the existing data are derived from controlled trial settings or focus on isolated interventions, which may not accurately represent the complexities encountered in clinical practice. Consequently, there is a gap in the literature concerning the longitudinal effectiveness and progression patterns of tiered treatment as implemented in routine urology clinics. Addressing this gap is crucial for validating current recommendations and enhancing patient-centered care strategies.

This study aimed to evaluate real-world outcomes of a tiered treatment strategy in patients with IC/BPS who did not respond to lifestyle modifications. By examining responses across successive treatment steps, we aimed to elucidate the utility and limitations of guideline-driven care pathways in routine clinical practice.


INTRODUCTION

Interstitial cystitis/bladder pain syndrome (IC/BPS) is a chronic condition characterized by pelvic pain, pressure, or discomfort associated with the bladder, typically accompanied by urinary frequency, urgency, and nocturia in the absence of identifiable infection or other overt pathologies. Its prevalence is estimated to range from 6.2% to 11.2%, depending on the diagnostic criteria employed, and it predominantly affects women [1]. The etiology remains multifactorial and incompletely understood, with proposed mechanisms including epithelial barrier dysfunction, mast cell activation, neurogenic inflammation, and central nervous system sensitization [2]. The disease significantly affects patients’ quality of life, often leading to psychological distress, impaired sexual function, and social withdrawal [3].

Owing to its heterogeneous nature, IC/BPS requires a personalized and structured treatment approach. Current guidelines advocate for a stepwise treatment algorithm, commencing with conservative interventions and progressing to more invasive options as required [4,5]. Initial therapies include lifestyle modifications, dietary adjustments, and behavioral therapy. Should these prove ineffective, oral medications, such as amitriptyline, hydroxyzine, cimetidine, or pentosan polysulfide sodium (PPS), as well as intravesical instillations, should be considered. On botulinum toxin A injection can be used in cases of treatment resistance. More invasive procedures are required for most refractory cases. This algorithm seeks to balance efficacy and safety, while accommodating individual patient needs.

Although numerous studies have investigated the efficacy of individual treatment modalities for IC/BPS, few have thoroughly examined the real-world application of guideline-recommended stepwise treatment algorithms. Most of the existing data are derived from controlled trial settings or focus on isolated interventions, which may not accurately represent the complexities encountered in clinical practice. Consequently, there is a gap in the literature concerning the longitudinal effectiveness and progression patterns of tiered treatment as implemented in routine urology clinics. Addressing this gap is crucial for validating current recommendations and enhancing patient-centered care strategies.

This study aimed to evaluate real-world outcomes of a tiered treatment strategy in patients with IC/BPS who did not respond to lifestyle modifications. By examining responses across successive treatment steps, we aimed to elucidate the utility and limitations of guideline-driven care pathways in routine clinical practice.

MATERIALS AND METHODS

This retrospective study was conducted in accordance with the principles delineated in the World Medical Association Declaration of Helsinki, “Ethical Principles for Medical Research Involving Human Subjects.” The study protocol received approval from the Institutional Ethics Committee (Approval Number: 05.03.2025.83, Date: 2025-03-07). All data were sourced from hospital records and patient confidentiality was maintained throughout the study.

A retrospective review was conducted of patients diagnosed with IC/BPS between January 2022 and June 2025. The inclusion criteria required the presence of symptoms consistent with IC/BPS as defined by the International Continence Society (ICS), characterized by bladder-related pain, pressure, or discomfort accompanied by at least one lower urinary tract symptom, such as urinary frequency or urgency [6].

Only patients with a follow-up period of at least 12 months were included in the study. The exclusion criteria included a positive urine culture, active vaginal infection, urolithiasis, genitourinary neoplasia, pelvic organ prolapse of stage ≥3 in any compartment according to the Pelvic Organ Prolapse Quantification System (POP–Q), pregnancy or lactation, a history of pelvic surgery, history of pelvic radiotherapy, those receiving active immunosuppressive therapy and known neurological disorders. Additionally, patients aged < 18 years and those with incomplete data were also excluded.

All patients underwent a thorough evaluation, which included detailed medical history, physical examination, urinalysis, urine culture, and cystoscopy. Patients with Hunner’s lesions identified during cystoscopy were excluded from the study due to their distinct pathophysiology and treatment response patterns, which may introduce clinical heterogeneity. The baseline demographic data, body mass index (BMI), and comorbidities were recorded. Patients who did not respond to initial lifestyle modifications, such as elimination of known bladder irritants (e.g., caffeine, artificial sweeteners, spicy foods) and bladder training, were considered for medical therapy.

Initially, all patients received oral PPS (Elmiron®, Janssen Pharmaceuticals, Titusville, NJ, USA) at a dose of 100 mg three times daily. PPS treatment was considered successful if patients reported at least “much improvement” on the PGI-C scale after a minimum treatment duration of three months and continued therapy due to perceived clinical benefit. Those who experienced inadequate benefits or adverse effects were transitioned to intravesical instillation of 80 mg 0.2% sodium chondroitin sulfate (Gepan® Instill, Pohl-Boskamp, Hohenlockstedt, Germany) administered once weekly for four sessions. Responders to this treatment received an additional four weekly sessions, followed by monthly maintenance instillations for up to one year.

Patients who exhibited either a lack of response or adverse effects following four sessions of intravesical sodium chondroitin sulfate instillation were subsequently offered an intravesical administration of Onabotulinum toxin A (Allergan, Irvine, CA, USA). This intervention involved the intravesical injection of 100 units of the toxin, diluted in normal saline, into the detrusor muscle via a cystoscopic technique. The injections were strategically administered at multiple sites evenly distributed across the bladder wall, employing a trigone-sparing approach. The procedure was performed under local or regional anesthesia, contingent upon patient preference and institutional protocols. Patients who received Onabotulinum toxin A were reassessed after one month, and if therapeutic benefits were observed, repeat injections were not performed routinely but were offered in cases of symptom recurrence following an initial favorable response.

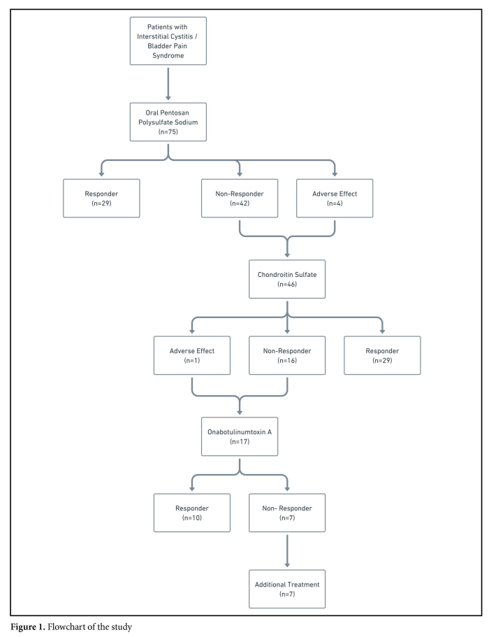
Patients who did not respond to Onabotulinum toxin A were directed towards experimental therapies, including acupuncture, posterior tibial nerve stimulation (PTNS), or intravesical ozone instillation. Patient satisfaction was measured using the Patient Global Impressions of Change (PGI-C) scale, a seven-point Likert scale that assesses changes in clinical status. This scale rates patient satisfaction with surgery, with 1 indicating very much improvement, 4 indicating no change, and 7 indicating very much worse. PGI-C scales reflected patient-perceived symptom changes relative to the most recently initiated treatment modality, rather than baseline at initial diagnosis. A participant flowchart is provided in Figure 1 (Figure 1).

Therapeutic escalation was conducted in a systematic manner, guided by patient-reported outcomes and treatment tolerability. Patients were classified as insufficient responders if they exhibited no change or only minimal improvement on the PGI-C scale following an adequate duration of treatment, or if treatment was discontinued due to adverse effects. In such instances, patients were transitioned to the subsequent treatment modality in accordance with the predefined treatment algorithm.

Statistical Analysis
Statistical analyses were conducted using IBM SPSS Statistics for Windows, Version 26.0 (IBM Corp., Armonk, NY, USA). Continuous variables are reported as mean ± standard deviation or median (interquartile range (IQR)), contingent upon the distribution ascertained by the Shapiro–Wilk test. Categorical variables are presented as frequencies and percentages.


MATERIALS AND METHODS

This retrospective study was conducted in accordance with the principles delineated in the World Medical Association Declaration of Helsinki, “Ethical Principles for Medical Research Involving Human Subjects.” The study protocol received approval from the Institutional Ethics Committee (Approval Number: 05.03.2025.83, Date: 2025-03-07). All data were sourced from hospital records and patient confidentiality was maintained throughout the study.

A retrospective review was conducted of patients diagnosed with IC/BPS between January 2022 and June 2025. The inclusion criteria required the presence of symptoms consistent with IC/BPS as defined by the International Continence Society (ICS), characterized by bladder-related pain, pressure, or discomfort accompanied by at least one lower urinary tract symptom, such as urinary frequency or urgency [6].

Only patients with a follow-up period of at least 12 months were included in the study. The exclusion criteria included a positive urine culture, active vaginal infection, urolithiasis, genitourinary neoplasia, pelvic organ prolapse of stage ≥3 in any compartment according to the Pelvic Organ Prolapse Quantification System (POP–Q), pregnancy or lactation, a history of pelvic surgery, history of pelvic radiotherapy, those receiving active immunosuppressive therapy and known neurological disorders. Additionally, patients aged < 18 years and those with incomplete data were also excluded.

All patients underwent a thorough evaluation, which included detailed medical history, physical examination, urinalysis, urine culture, and cystoscopy. Patients with Hunner’s lesions identified during cystoscopy were excluded from the study due to their distinct pathophysiology and treatment response patterns, which may introduce clinical heterogeneity. The baseline demographic data, body mass index (BMI), and comorbidities were recorded. Patients who did not respond to initial lifestyle modifications, such as elimination of known bladder irritants (e.g., caffeine, artificial sweeteners, spicy foods) and bladder training, were considered for medical therapy.

Initially, all patients received oral PPS (Elmiron®, Janssen Pharmaceuticals, Titusville, NJ, USA) at a dose of 100 mg three times daily. PPS treatment was considered successful if patients reported at least “much improvement” on the PGI-C scale after a minimum treatment duration of three months and continued therapy due to perceived clinical benefit. Those who experienced inadequate benefits or adverse effects were transitioned to intravesical instillation of 80 mg 0.2% sodium chondroitin sulfate (Gepan® Instill, Pohl-Boskamp, Hohenlockstedt, Germany) administered once weekly for four sessions. Responders to this treatment received an additional four weekly sessions, followed by monthly maintenance instillations for up to one year.

Patients who exhibited either a lack of response or adverse effects following four sessions of intravesical sodium chondroitin sulfate instillation were subsequently offered an intravesical administration of Onabotulinum toxin A (Allergan, Irvine, CA, USA). This intervention involved the intravesical injection of 100 units of the toxin, diluted in normal saline, into the detrusor muscle via a cystoscopic technique. The injections were strategically administered at multiple sites evenly distributed across the bladder wall, employing a trigone-sparing approach. The procedure was performed under local or regional anesthesia, contingent upon patient preference and institutional protocols. Patients who received Onabotulinum toxin A were reassessed after one month, and if therapeutic benefits were observed, repeat injections were not performed routinely but were offered in cases of symptom recurrence following an initial favorable response.

Patients who did not respond to Onabotulinum toxin A were directed towards experimental therapies, including acupuncture, posterior tibial nerve stimulation (PTNS), or intravesical ozone instillation. Patient satisfaction was measured using the Patient Global Impressions of Change (PGI-C) scale, a seven-point Likert scale that assesses changes in clinical status. This scale rates patient satisfaction with surgery, with 1 indicating very much improvement, 4 indicating no change, and 7 indicating very much worse. PGI-C scales reflected patient-perceived symptom changes relative to the most recently initiated treatment modality, rather than baseline at initial diagnosis. A participant flowchart is provided in Figure 1 (Figure 1).

Therapeutic escalation was conducted in a systematic manner, guided by patient-reported outcomes and treatment tolerability. Patients were classified as insufficient responders if they exhibited no change or only minimal improvement on the PGI-C scale following an adequate duration of treatment, or if treatment was discontinued due to adverse effects. In such instances, patients were transitioned to the subsequent treatment modality in accordance with the predefined treatment algorithm.

Statistical Analysis
Statistical analyses were conducted using IBM SPSS Statistics for Windows, Version 26.0 (IBM Corp., Armonk, NY, USA). Continuous variables are reported as mean ± standard deviation or median (interquartile range (IQR)), contingent upon the distribution ascertained by the Shapiro–Wilk test. Categorical variables are presented as frequencies and percentages.

RESULTS

A cohort of 75 patients diagnosed with IC/BPS and monitored for a minimum of 12 months was included in this study. The median age of the participants was 51 years (IQR: 39–58), and the median BMI was 27.5 kg/m² (IQR: 25.5–30.4). Of these, 41 (54.7%) were postmenopausal. The detailed demographic data and comorbidities are presented in Table 1. The most prevalent comorbidity was psychiatric disorder, affecting 25.3% of the cohort. The median follow-up period was 12 months (IQR: 12–16 months) (Table 1).

All 75 patients initially started oral PPS treatment. Of these, 29 patients (38.7%) persisted with PPS treatment for a minimum duration of one year, whereas 42 patients (56.0%) discontinued treatment due to dissatisfaction. Adverse effects were documented in 12 (16.0%) patients, with gastrointestinal symptoms being the most prevalent. Three patients ceased treatment because of gastrointestinal symptoms and one patient discontinued treatment because of menstrual irregularity. The detailed outcomes and adverse effects associated with the PPS treatment are presented in Table 2 (Table 2). The median duration of PPS usage was six months (IQR: 3-15). Based on the PGI-C scales, 21 patients (28.0%) reported no change, 22 (29.3%) reported minimal improvement, 16 (21.3%) reported much improvement, and 16 (21.3%) reported very much improvement.

A cohort of 46 patients underwent intravesical sodium chondroitin sulfate instillation. Of these, one patient (2.2%) discontinued treatment due to adverse events, while 16 patients (34.8%) ceased participation due to dissatisfaction. The median number of instillations administered was four, with an IQR of 4–10. Based on the PGI-C scales, 11 patients (23.9%) reported no change, six (13.0%) indicated minimal improvement, 16 (34.8%) experienced much improvement, and 13 (28.3%) reported very much improvement. The sole adverse effect documented was urinary tract infection (UTI) in one patient (2.2%) (Table 3).

Seventeen patients who did not respond to prior therapies received intravesical Onabotulinumtoxin A injections. According to the PGI-C scales, four patients (23.5%) exhibited no change, three (17.6%) reported minimal improvement, five (29.4%) experienced much improvement, and five (29.4%) reported very much improvement. Following the procedure, one patient (5.9%) experienced a urinary tract infection (Table 4). No cases of urinary retention were reported among the patients. Of the seven patients who did not respond to intravesical Onabotulinum toxin A, four received acupuncture, two received PTNS, and one received intravesical ozone therapy.

A visual summary of patient-level responses to each treatment modality is presented in Figure 2 (Figure 2). This figure delineates the tiered escalation of therapy and the corresponding PGI-C responses in all 75 patients. Notably, numerous patients who did not benefit from the initial treatment subsequently responded to higher-tier therapies. The cumulative effectiveness of the stepwise approach was evident, with 89.3% of patients achieving at least minimal improvement at some point during the treatment pathway.

The overall improvement rate encompasses any degree of patient-reported enhancement, including minimal improvement, rather than solely clinically significant responses. Notably, several patients who did not derive substantial benefit from initial treatment steps exhibited clinically relevant improvement following the escalation to subsequent therapies. This observation underscores the cumulative and adaptive value of a stepwise treatment strategy in routine clinical practice.


RESULTS

A cohort of 75 patients diagnosed with IC/BPS and monitored for a minimum of 12 months was included in this study. The median age of the participants was 51 years (IQR: 39–58), and the median BMI was 27.5 kg/m² (IQR: 25.5–30.4). Of these, 41 (54.7%) were postmenopausal. The detailed demographic data and comorbidities are presented in Table 1. The most prevalent comorbidity was psychiatric disorder, affecting 25.3% of the cohort. The median follow-up period was 12 months (IQR: 12–16 months) (Table 1).

All 75 patients initially started oral PPS treatment. Of these, 29 patients (38.7%) persisted with PPS treatment for a minimum duration of one year, whereas 42 patients (56.0%) discontinued treatment due to dissatisfaction. Adverse effects were documented in 12 (16.0%) patients, with gastrointestinal symptoms being the most prevalent. Three patients ceased treatment because of gastrointestinal symptoms and one patient discontinued treatment because of menstrual irregularity. The detailed outcomes and adverse effects associated with the PPS treatment are presented in Table 2 (Table 2). The median duration of PPS usage was six months (IQR: 3-15). Based on the PGI-C scales, 21 patients (28.0%) reported no change, 22 (29.3%) reported minimal improvement, 16 (21.3%) reported much improvement, and 16 (21.3%) reported very much improvement.

A cohort of 46 patients underwent intravesical sodium chondroitin sulfate instillation. Of these, one patient (2.2%) discontinued treatment due to adverse events, while 16 patients (34.8%) ceased participation due to dissatisfaction. The median number of instillations administered was four, with an IQR of 4–10. Based on the PGI-C scales, 11 patients (23.9%) reported no change, six (13.0%) indicated minimal improvement, 16 (34.8%) experienced much improvement, and 13 (28.3%) reported very much improvement. The sole adverse effect documented was urinary tract infection (UTI) in one patient (2.2%) (Table 3).

Seventeen patients who did not respond to prior therapies received intravesical Onabotulinumtoxin A injections. According to the PGI-C scales, four patients (23.5%) exhibited no change, three (17.6%) reported minimal improvement, five (29.4%) experienced much improvement, and five (29.4%) reported very much improvement. Following the procedure, one patient (5.9%) experienced a urinary tract infection (Table 4). No cases of urinary retention were reported among the patients. Of the seven patients who did not respond to intravesical Onabotulinum toxin A, four received acupuncture, two received PTNS, and one received intravesical ozone therapy.

A visual summary of patient-level responses to each treatment modality is presented in Figure 2 (Figure 2). This figure delineates the tiered escalation of therapy and the corresponding PGI-C responses in all 75 patients. Notably, numerous patients who did not benefit from the initial treatment subsequently responded to higher-tier therapies. The cumulative effectiveness of the stepwise approach was evident, with 89.3% of patients achieving at least minimal improvement at some point during the treatment pathway.

The overall improvement rate encompasses any degree of patient-reported enhancement, including minimal improvement, rather than solely clinically significant responses. Notably, several patients who did not derive substantial benefit from initial treatment steps exhibited clinically relevant improvement following the escalation to subsequent therapies. This observation underscores the cumulative and adaptive value of a stepwise treatment strategy in routine clinical practice.

DISCUSSION

This study provides real-world evidence on the effectiveness of a guideline-based, stepwise therapeutic approach for patients with non-Hunner IC/BPS who do not respond to lifestyle modifications. The treatment algorithm progressed from oral PPS to intravesical sodium chondroitin sulfate and, when necessary, to intravesical Onabotulinum toxin A. Our findings demonstrate that while some patients benefit from early-line therapies, a substantial proportion require escalation to subsequent treatment tiers to achieve meaningful symptom relief.A significant strength and innovative aspect of this study is its comprehensive, real-world portrayal of a longitudinal, stepwise treatment strategy for IC/BPS across multiple escalating modalities. While prior research has predominantly concentrated on isolated interventions or controlled trial environments, few studies have systematically assessed patient-level responses throughout successive treatment stages in routine clinical practice. By examining outcomes within a homogeneous cohort of non-Hunner IC/BPS patients, our study offers pragmatic insights into the performance of guideline-recommended therapies when applied sequentially in daily urology practice.

While an overall improvement rate of 89.3% was observed, this result should be interpreted with caution, as it encompasses patients reporting only minimal improvement on the PGI-C scale. Notably, clinically significant symptom relief—characterized as “much” or “very much” improvement—was more frequently attained following escalation to intravesical therapies or Onabotulinum toxin A. This finding highlights that early treatment failure does not preclude subsequent benefit and supports the clinical rationale for a flexible, stepwise management strategy in IC/BPS.

Phenotypic heterogeneity is a critical factor in interpreting treatment outcomes in IC/BPS. Patients with Hunner’s lesions represent a distinct inflammatory subtype with different pathophysiology and therapeutic responses. These patients often benefit from lesion-directed interventions such as transurethral fulguration or resection [7–9]. To minimize heterogeneity and enhance interpretability, patients with Hunner lesions were intentionally excluded from the present study.

Oral pharmacological therapy is the primary medical intervention for patients with IC/BPS who do not respond to conservative treatment. Commonly used agents include amitriptyline, hydroxyzine, cimetidine, and PPS. PPS is the sole pharmacological agent approved by the Food and Drug Administration (FDA) for IC/BPS. It has been hypothesized to restore the bladder glycosaminoglycan (GAG) layer, thereby mitigating permeability and inflammation [9]. Nevertheless, response rates are generally modest, and concerns regarding long-term safety, including rare instances of retinal toxicity, have been raised [11,12]. In our cohort, only 38.7% of patients continued PPS therapy beyond one year, with most discontinuations attributable to insufficient symptom improvement rather than adverse effects.

Intravesical therapies are pivotal in the management of  IC/BPS, especially in patients who do not respond to oral medications. GAG replenishment using agents such as hyaluronic acid or chondroitin sulfate aims to restore urothelial integrity and reduce afferent nerve sensitization. Clinical studies have documented significant symptom relief and enhanced quality of life following repeated instillations [13,14]. In our study, the response was favorable, with 63.1% of patients reporting “much” or “very much” improvement on the PGI-C scale with excellent tolerability and minimal adverse events.

Onabotulinum toxin A represents an established third-line treatment option for refractory IC/BPS. Its therapeutic effects are attributed to inhibition of acetylcholine release and modulation of sensory afferent pathways, resulting in reduced pain and urgency. Reported response rates range from 50% to 70%, although benefits are often temporary and may require repeat injections [15,16]. In our cohort, 58.8% of patients experienced clinically meaningful improvement, with only one documented UTI and no cases of urinary retention. 

For patients who remain refractory to conventional therapies, several experimental or adjunctive options have been explored. Less invasive modalities such as acupuncture, posterior tibial nerve stimulation (PTNS), and intravesical ozone therapy have shown preliminary efficacy in small studies [17–19]. These approaches may offer additional benefit in carefully selected patients, although robust evidence remains limited. 

More invasive interventions, including sacral neuromodulation, augmentation cystoplasty, or cystectomy with urinary diversion, are reserved for the most refractory cases. Sacral neuromodulation has demonstrated success rates of approximately 50–60% in selected populations but requires permanent implantation and carries procedural risks [20].  Surgical reconstruction or diversion remains a last-resort option due to high morbidity and irreversible consequences, necessitating thorough patient counseling and individualized decision-making [21]. 

This study provides valuable insight into the application of guideline-based treatment algorithms in clinical practice. However, this study has several limitations. First, the retrospective design inherently introduces the risks of selection bias and incomplete documentation. Second, the relatively small sample size of later treatment tiers limits the generalizability of the findings. Third, symptom burden and treatment outcomes were primarily assessed using the PGI-C scale, rather than validated disease-specific instruments, which constrain precision. The absence of validated quality-of-life measures limits the precision and comparability of outcome assessment. Finally, the absence of a control group precludes causal inference. Future prospective studies employing validated instruments and standardized treatment pathways are necessary to elucidate the optimal management strategies for IC/BPS.


DISCUSSION

This study provides real-world evidence on the effectiveness of a guideline-based, stepwise therapeutic approach for patients with non-Hunner IC/BPS who do not respond to lifestyle modifications. The treatment algorithm progressed from oral PPS to intravesical sodium chondroitin sulfate and, when necessary, to intravesical Onabotulinum toxin A. Our findings demonstrate that while some patients benefit from early-line therapies, a substantial proportion require escalation to subsequent treatment tiers to achieve meaningful symptom relief.A significant strength and innovative aspect of this study is its comprehensive, real-world portrayal of a longitudinal, stepwise treatment strategy for IC/BPS across multiple escalating modalities. While prior research has predominantly concentrated on isolated interventions or controlled trial environments, few studies have systematically assessed patient-level responses throughout successive treatment stages in routine clinical practice. By examining outcomes within a homogeneous cohort of non-Hunner IC/BPS patients, our study offers pragmatic insights into the performance of guideline-recommended therapies when applied sequentially in daily urology practice.

While an overall improvement rate of 89.3% was observed, this result should be interpreted with caution, as it encompasses patients reporting only minimal improvement on the PGI-C scale. Notably, clinically significant symptom relief—characterized as “much” or “very much” improvement—was more frequently attained following escalation to intravesical therapies or Onabotulinum toxin A. This finding highlights that early treatment failure does not preclude subsequent benefit and supports the clinical rationale for a flexible, stepwise management strategy in IC/BPS.

Phenotypic heterogeneity is a critical factor in interpreting treatment outcomes in IC/BPS. Patients with Hunner’s lesions represent a distinct inflammatory subtype with different pathophysiology and therapeutic responses. These patients often benefit from lesion-directed interventions such as transurethral fulguration or resection [7–9]. To minimize heterogeneity and enhance interpretability, patients with Hunner lesions were intentionally excluded from the present study.

Oral pharmacological therapy is the primary medical intervention for patients with IC/BPS who do not respond to conservative treatment. Commonly used agents include amitriptyline, hydroxyzine, cimetidine, and PPS. PPS is the sole pharmacological agent approved by the Food and Drug Administration (FDA) for IC/BPS. It has been hypothesized to restore the bladder glycosaminoglycan (GAG) layer, thereby mitigating permeability and inflammation [9]. Nevertheless, response rates are generally modest, and concerns regarding long-term safety, including rare instances of retinal toxicity, have been raised [11,12]. In our cohort, only 38.7% of patients continued PPS therapy beyond one year, with most discontinuations attributable to insufficient symptom improvement rather than adverse effects.

Intravesical therapies are pivotal in the management of  IC/BPS, especially in patients who do not respond to oral medications. GAG replenishment using agents such as hyaluronic acid or chondroitin sulfate aims to restore urothelial integrity and reduce afferent nerve sensitization. Clinical studies have documented significant symptom relief and enhanced quality of life following repeated instillations [13,14]. In our study, the response was favorable, with 63.1% of patients reporting “much” or “very much” improvement on the PGI-C scale with excellent tolerability and minimal adverse events.

Onabotulinum toxin A represents an established third-line treatment option for refractory IC/BPS. Its therapeutic effects are attributed to inhibition of acetylcholine release and modulation of sensory afferent pathways, resulting in reduced pain and urgency. Reported response rates range from 50% to 70%, although benefits are often temporary and may require repeat injections [15,16]. In our cohort, 58.8% of patients experienced clinically meaningful improvement, with only one documented UTI and no cases of urinary retention. 

For patients who remain refractory to conventional therapies, several experimental or adjunctive options have been explored. Less invasive modalities such as acupuncture, posterior tibial nerve stimulation (PTNS), and intravesical ozone therapy have shown preliminary efficacy in small studies [17–19]. These approaches may offer additional benefit in carefully selected patients, although robust evidence remains limited. 

More invasive interventions, including sacral neuromodulation, augmentation cystoplasty, or cystectomy with urinary diversion, are reserved for the most refractory cases. Sacral neuromodulation has demonstrated success rates of approximately 50–60% in selected populations but requires permanent implantation and carries procedural risks [20].  Surgical reconstruction or diversion remains a last-resort option due to high morbidity and irreversible consequences, necessitating thorough patient counseling and individualized decision-making [21]. 

This study provides valuable insight into the application of guideline-based treatment algorithms in clinical practice. However, this study has several limitations. First, the retrospective design inherently introduces the risks of selection bias and incomplete documentation. Second, the relatively small sample size of later treatment tiers limits the generalizability of the findings. Third, symptom burden and treatment outcomes were primarily assessed using the PGI-C scale, rather than validated disease-specific instruments, which constrain precision. The absence of validated quality-of-life measures limits the precision and comparability of outcome assessment. Finally, the absence of a control group precludes causal inference. Future prospective studies employing validated instruments and standardized treatment pathways are necessary to elucidate the optimal management strategies for IC/BPS.

CONCLUSION

This study illustrates that a guideline-based, stepwise treatment algorithm is a viable and effective method for managing patients with non-Hunner IC/BPS in real-world clinical settings. Although long-term symptom control with oral PPS was limited, a significant proportion of patients experienced clinically meaningful improvement following escalation to intravesical chondroitin sulfate or Onabotulinum toxin A. It is important to interpret overall improvement rates with caution, as meaningful symptom relief was frequently observed only after progressing to later treatment tiers. These findings underscore the necessity of individualized, flexible treatment pathways and support the continued use of stepwise management strategies, while highlighting the need for prospective studies employing validated outcome measures.


CONCLUSION

This study illustrates that a guideline-based, stepwise treatment algorithm is a viable and effective method for managing patients with non-Hunner IC/BPS in real-world clinical settings. Although long-term symptom control with oral PPS was limited, a significant proportion of patients experienced clinically meaningful improvement following escalation to intravesical chondroitin sulfate or Onabotulinum toxin A. It is important to interpret overall improvement rates with caution, as meaningful symptom relief was frequently observed only after progressing to later treatment tiers. These findings underscore the necessity of individualized, flexible treatment pathways and support the continued use of stepwise management strategies, while highlighting the need for prospective studies employing validated outcome measures.

Acknowledgement

Funding: The authors did not receive support from any organization for the submitted work.

Conflict of Interest: The authors declare that they have no conflict of interest.

Informed Consent: Written informed consent was obtained from all participants prior to their inclusion in the study.

Ethical Approval: This prospective, randomized study was conducted in accordance with the principles outlined in the Declaration of Helsinki by the World Medical  Association, titled “Ethical Principles for Medical Research Involving Human Subjects.” 

The study protocol was approved by the Başakşehir Çam and Sakura City Hospital ethics committee (approval number: 05.03.2025.5.5.8333, Date: 2025-03-07).  

Author Contributions: 
Concept and design: MS, YÇ, KT
Supervision: HLC
Data Collection and/or Analysis: AIM, YCF
Analysis and/or Interpretation: AIM, YCF
Literature Search: MS, KT
Writing: MS
Critical Review: KT, YÇ


Acknowledgement

Funding: The authors did not receive support from any organization for the submitted work.

Conflict of Interest: The authors declare that they have no conflict of interest.

Informed Consent: Written informed consent was obtained from all participants prior to their inclusion in the study.

Ethical Approval: This prospective, randomized study was conducted in accordance with the principles outlined in the Declaration of Helsinki by the World Medical  Association, titled “Ethical Principles for Medical Research Involving Human Subjects.” 

The study protocol was approved by the Başakşehir Çam and Sakura City Hospital ethics committee (approval number: 05.03.2025.5.5.8333, Date: 2025-03-07).  

Author Contributions: 
Concept and design: MS, YÇ, KT
Supervision: HLC
Data Collection and/or Analysis: AIM, YCF
Analysis and/or Interpretation: AIM, YCF
Literature Search: MS, KT
Writing: MS
Critical Review: KT, YÇ

REFERENCES

  1. Clemens JQ, Meenan RT, O’Keeffe Rosetti MC, et al. Prevalence of interstitial cystitis symptoms in a managed care population. J Urol. 2005;174(2):576-580. https://doi.org/10.1097/01.ju.0000165170.43617.be
  2. Masterson JM, Castañeda PR, Kim J. Pathophysiology and clinical biomarkers in interstitial cystitis. Urol Clin North Am. 2023;50(1):39-52. https://doi.org/10.1016/j.ucl.2022.09.006
  3. Vasudevan V, Moldwin R. Addressing quality of life in the patient with interstitial cystitis/bladder pain syndrome. Asian J Urol. 2017;4(1):50-54. https://doi.org/10.1016/j.ajur.2016.08.014
  4. Clemens JQ, Erickson DR, Varela NP, Lai HH. Diagnosis and treatment of interstitial cystitis/bladder pain syndrome. J Urol. 2022;208(1):34-42. https://doi.org/10.1097/JU.0000000000002756
  5. Engeler D, Baranowski AP, Berghmans B, et al. European Association of Urology guidelines on chronic pelvic pain. Arnhem (The Netherlands): EAU Guidelines Office; 2025. Available from: https://uroweb.org/guideline
  6. D’Ancona C, Haylen B, Oelke M, et al. The International Continence Society (ICS) report on the terminology for adult male lower urinary tract and pelvic floor symptoms and dysfunction. Neurourol Urodyn. 2019;38(2):433-477. https://doi.org/10.1002/nau.23897
  7. Jeong HJ, Kang YJ, Choo MS, Jeong SJ, Oh SJ. Transurethral fulguration of Hunner lesion was effective for primary management of pelvic pain in patients with interstitial cystitis: a long-term follow-up study. Neurourol Urodyn. 2025;44(5):1047-1053. https://doi.org/10.1002/nau.70051
  8. Whitmore KE, Fall M, Sengiku A, et al. Hunner lesion versus non-Hunner lesion interstitial cystitis/bladder pain syndrome. Int J Urol. 2019;26(Suppl 1):26-34. https://doi.org/10.1111/iju.13971
  9. Juliebø-Jones P, Hjelle KM, Mohn J, et al. Management of bladder pain syndrome (BPS): a practical guide. Adv Urol. 2022;2022:7149467. https://doi.org/10.1155/2022/7149467
  10. Jhang JF, Yu WR, Jiang YH, Kuo HC. Pathophysiology and potential multimodal therapeutic strategies for IC/BPS. Nat Rev Urol. 2025;15. https://doi.org/10.1038/s41585-025-01044-4
  11. Taneja R. Current status of oral pentosan polysulphate in bladder pain syndrome/interstitial cystitis. Int Urogynecol J. 2021;32(5):1107-1115. https://doi.org/10.1007/s00192-020-04517-9
  12. Nickel JC, Herschorn S, Whitmore KE, et al. Pentosan polysulfate sodium for treatment of interstitial cystitis/bladder pain syndrome: insights from a randomized, double-blind, placebo controlled study. J Urol. 2015;193(3):857-862. https://doi.org/10.1016/j.juro.2014.09.036
  13. Wyndaele JJJ, Riedl C, Taneja R, et al. GAG replenishment therapy for bladder pain syndrome/interstitial cystitis. Neurourol Urodyn. 2019;38(2):535-544. https://doi.org/10.1002/nau.23900
  14. Thakkinstian A, Nickel JC. Efficacy of intravesical chondroitin sulphate in treatment of interstitial cystitis/bladder pain syndrome (IC/BPS): individual patient data (IPD) meta-analytical approach. Can Urol Assoc J. 2013;7(5-6):195-200. https://doi.org/10.5489/cuaj.1257
  15. Wang J, Wang Q, Wu Q, Chen Y, Wu P. Intravesical botulinum toxin A injections for bladder pain syndrome/interstitial cystitis: a systematic review and meta-analysis of controlled studies. Med Sci Monit. 2016;22:3257-3267. https://doi.org/10.12659/msm.897350
  16. Shim SR, Cho YJ, Shin IS, Kim JH. Efficacy and safety of botulinum toxin injection for interstitial cystitis/bladder pain syndrome: a systematic review and meta-analysis. Int Urol Nephrol. 2016;48(8):1215-1227. https://doi.org/10.1007/s11255-016-1295-y
  17. Infantes Rosales MÁ, Mesías Pesqueira Á, Castellanos Díaz A, Díaz Mohedo E. Research methodology in acupuncture for managing interstitial cystitis/bladder pain syndrome: a scoping review. Neurourol Urodyn. 2025;44(5):1054-1063. https://doi.org/10.1002/nau.70061
  18. Ghavidel-Sardsahra A, Ghojazadeh M, Rahnama’I MS, et al. Efficacy of percutaneous and transcutaneous posterior tibial nerve stimulation on idiopathic overactive bladder and interstitial cystitis/painful bladder syndrome: a systematic review and meta-analysis. Neurourol Urodyn. 2022;41(2):539-551. https://doi.org/10.1002/nau.24864
  19. Pires MV, de Lima CJ, Carvalho HC, Moreira LH, Fernandes AB. Effectiveness of intravesical ozone in interstitial cystitis by the O’Leary-Sant symptom index. Int Urogynecol J. 2023;34(7):1437-1446. https://doi.org/10.1007/s00192-022-05383-3
  20. Wang J, Chen Y, Chen J, Zhang G, Wu P. Sacral neuromodulation for refractory bladder pain syndrome/interstitial cystitis: a global systematic review and meta-analysis. Sci Rep. 2017;7(1):11031. https://doi.org/10.1038/s41598-017-11062-x
  21. Osman NI, Bratt DG, Downey AP, Esperto F, Inman RD, Chapple CR. A systematic review of surgical interventions for the treatment of bladder pain syndrome/interstitial cystitis. Eur Urol Focus. 2021;7(4):877-885. https://doi.org/10.1016/j.euf.2020.02.014

REFERENCES

  1. Clemens JQ, Meenan RT, O’Keeffe Rosetti MC, et al. Prevalence of interstitial cystitis symptoms in a managed care population. J Urol. 2005;174(2):576-580. https://doi.org/10.1097/01.ju.0000165170.43617.be
  2. Masterson JM, Castañeda PR, Kim J. Pathophysiology and clinical biomarkers in interstitial cystitis. Urol Clin North Am. 2023;50(1):39-52. https://doi.org/10.1016/j.ucl.2022.09.006
  3. Vasudevan V, Moldwin R. Addressing quality of life in the patient with interstitial cystitis/bladder pain syndrome. Asian J Urol. 2017;4(1):50-54. https://doi.org/10.1016/j.ajur.2016.08.014
  4. Clemens JQ, Erickson DR, Varela NP, Lai HH. Diagnosis and treatment of interstitial cystitis/bladder pain syndrome. J Urol. 2022;208(1):34-42. https://doi.org/10.1097/JU.0000000000002756
  5. Engeler D, Baranowski AP, Berghmans B, et al. European Association of Urology guidelines on chronic pelvic pain. Arnhem (The Netherlands): EAU Guidelines Office; 2025. Available from: https://uroweb.org/guideline
  6. D’Ancona C, Haylen B, Oelke M, et al. The International Continence Society (ICS) report on the terminology for adult male lower urinary tract and pelvic floor symptoms and dysfunction. Neurourol Urodyn. 2019;38(2):433-477. https://doi.org/10.1002/nau.23897
  7. Jeong HJ, Kang YJ, Choo MS, Jeong SJ, Oh SJ. Transurethral fulguration of Hunner lesion was effective for primary management of pelvic pain in patients with interstitial cystitis: a long-term follow-up study. Neurourol Urodyn. 2025;44(5):1047-1053. https://doi.org/10.1002/nau.70051
  8. Whitmore KE, Fall M, Sengiku A, et al. Hunner lesion versus non-Hunner lesion interstitial cystitis/bladder pain syndrome. Int J Urol. 2019;26(Suppl 1):26-34. https://doi.org/10.1111/iju.13971
  9. Juliebø-Jones P, Hjelle KM, Mohn J, et al. Management of bladder pain syndrome (BPS): a practical guide. Adv Urol. 2022;2022:7149467. https://doi.org/10.1155/2022/7149467
  10. Jhang JF, Yu WR, Jiang YH, Kuo HC. Pathophysiology and potential multimodal therapeutic strategies for IC/BPS. Nat Rev Urol. 2025;15. https://doi.org/10.1038/s41585-025-01044-4
  11. Taneja R. Current status of oral pentosan polysulphate in bladder pain syndrome/interstitial cystitis. Int Urogynecol J. 2021;32(5):1107-1115. https://doi.org/10.1007/s00192-020-04517-9
  12. Nickel JC, Herschorn S, Whitmore KE, et al. Pentosan polysulfate sodium for treatment of interstitial cystitis/bladder pain syndrome: insights from a randomized, double-blind, placebo controlled study. J Urol. 2015;193(3):857-862. https://doi.org/10.1016/j.juro.2014.09.036
  13. Wyndaele JJJ, Riedl C, Taneja R, et al. GAG replenishment therapy for bladder pain syndrome/interstitial cystitis. Neurourol Urodyn. 2019;38(2):535-544. https://doi.org/10.1002/nau.23900
  14. Thakkinstian A, Nickel JC. Efficacy of intravesical chondroitin sulphate in treatment of interstitial cystitis/bladder pain syndrome (IC/BPS): individual patient data (IPD) meta-analytical approach. Can Urol Assoc J. 2013;7(5-6):195-200. https://doi.org/10.5489/cuaj.1257
  15. Wang J, Wang Q, Wu Q, Chen Y, Wu P. Intravesical botulinum toxin A injections for bladder pain syndrome/interstitial cystitis: a systematic review and meta-analysis of controlled studies. Med Sci Monit. 2016;22:3257-3267. https://doi.org/10.12659/msm.897350
  16. Shim SR, Cho YJ, Shin IS, Kim JH. Efficacy and safety of botulinum toxin injection for interstitial cystitis/bladder pain syndrome: a systematic review and meta-analysis. Int Urol Nephrol. 2016;48(8):1215-1227. https://doi.org/10.1007/s11255-016-1295-y
  17. Infantes Rosales MÁ, Mesías Pesqueira Á, Castellanos Díaz A, Díaz Mohedo E. Research methodology in acupuncture for managing interstitial cystitis/bladder pain syndrome: a scoping review. Neurourol Urodyn. 2025;44(5):1054-1063. https://doi.org/10.1002/nau.70061
  18. Ghavidel-Sardsahra A, Ghojazadeh M, Rahnama’I MS, et al. Efficacy of percutaneous and transcutaneous posterior tibial nerve stimulation on idiopathic overactive bladder and interstitial cystitis/painful bladder syndrome: a systematic review and meta-analysis. Neurourol Urodyn. 2022;41(2):539-551. https://doi.org/10.1002/nau.24864
  19. Pires MV, de Lima CJ, Carvalho HC, Moreira LH, Fernandes AB. Effectiveness of intravesical ozone in interstitial cystitis by the O’Leary-Sant symptom index. Int Urogynecol J. 2023;34(7):1437-1446. https://doi.org/10.1007/s00192-022-05383-3
  20. Wang J, Chen Y, Chen J, Zhang G, Wu P. Sacral neuromodulation for refractory bladder pain syndrome/interstitial cystitis: a global systematic review and meta-analysis. Sci Rep. 2017;7(1):11031. https://doi.org/10.1038/s41598-017-11062-x
  21. Osman NI, Bratt DG, Downey AP, Esperto F, Inman RD, Chapple CR. A systematic review of surgical interventions for the treatment of bladder pain syndrome/interstitial cystitis. Eur Urol Focus. 2021;7(4):877-885. https://doi.org/10.1016/j.euf.2020.02.014